Loading...

QFORM UK Direct

予備成形金型の自動設計支援ツール

QForm UK Direct は、バルク鍛造用予備成形金型の自動設計を支援するコンピュータ支援システムです。

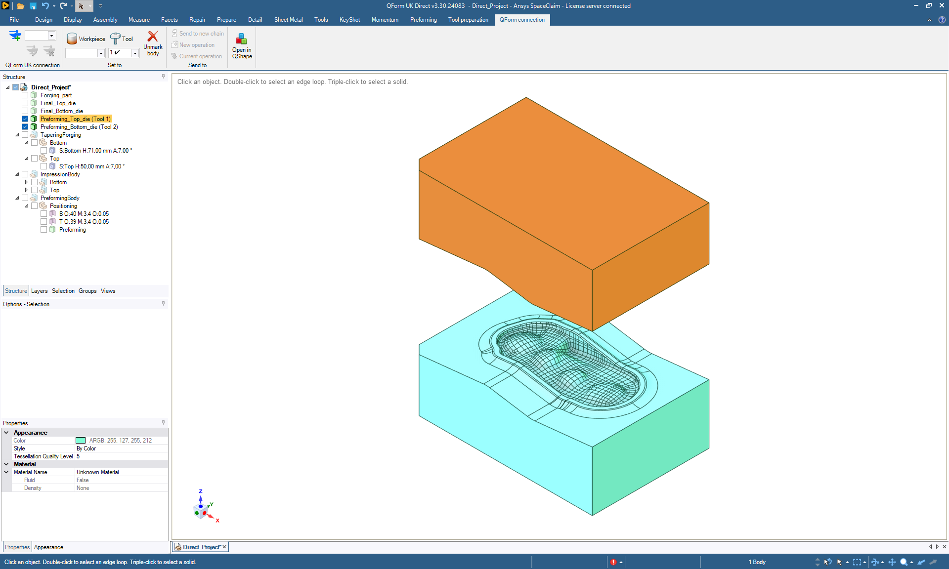
QForm UK Direct を使用すると、バルク鍛造工程用の予備成形金型の3Dモデルを作成し、その形状をQForm UK にインポートして結果を検証できます。 QForm UK Direct の原理はシンプルですが、計算方法は徹底した科学的研究と分析に基づいています。仕上げ鍛造金型を初期データとして使用し、自動生成後に予備成形金型に最適な表面形状を選択するだけで済みます。設計された3Dモデルは QForm UK へ容易にインポートし、工程を確認することができます。

QFORM UK Directイメージ
QFORM UK Directイメージ

QForm UK Direct は CADソフトウェアのフル機能を備え、QForm UK の計算アルゴリズムを用いてサーフェスを生成します。 QForm UK Direct では、金型形状を微調整することが可能で、フィレット、穴、その他の必要な技術要素を追加できます。作成された形状は、QForm UK のシミュレーションシステムとCAMシステムの両方で使用できます。

QFORM UK Directイメージ
QFORM UK Directイメージ
  •  3D金型モデルのエクスポート
  •  プリフォーム金型サーフェスの迅速な生成
  •  QForm UK による欠陥のない技術プロセスの迅速な検証
  •  CADダイレクトモデリングシステムのフル機能
  •  サーフェスのスムージングおよびオフセットパラメータのユーザーフレンドリーな制御
QFORM UK Directイメージ